首页
> 通知公告
> 通知公告
陕西省健康促进与教育协会 关于开展2023年第2批次健康管理师职业技能等级认定报名考试工作的通知
0
推荐
QQ好友
QQ空间
新浪微博
人人网
豆瓣
上一篇
下一篇
取消
技术支持:
云谷铭天
首页
关于我们
在线报名
留言
我的
热门活动
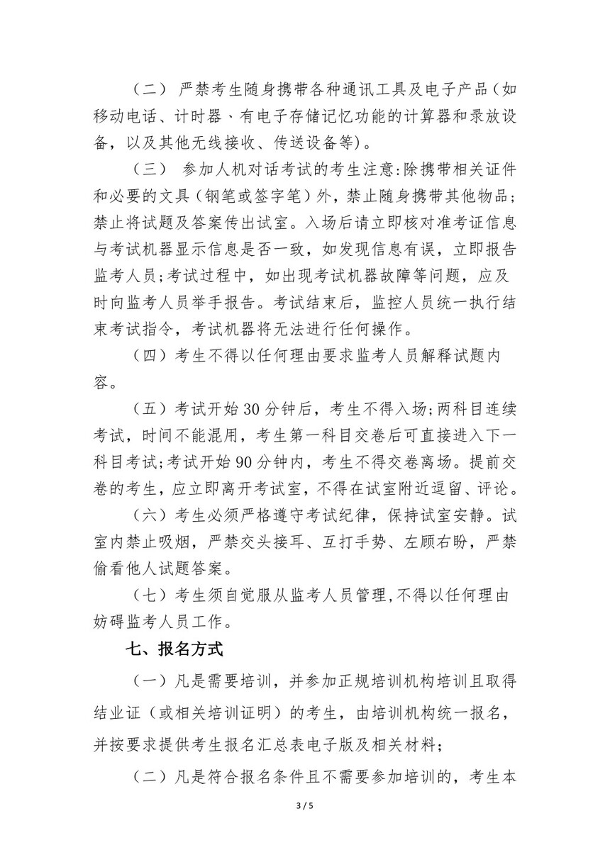
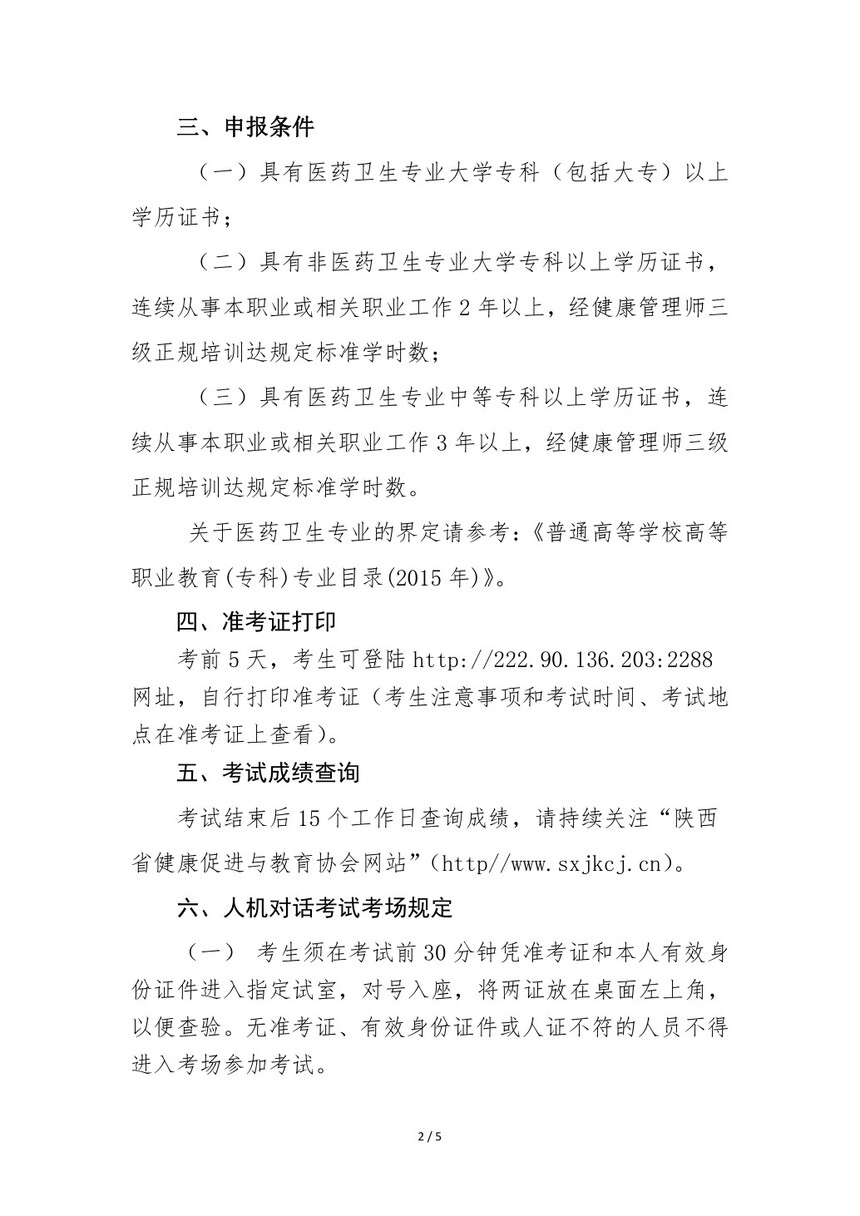
11
在线商城
位置
信息
QQ
分类
×
账号登陆
找回密码
登录
没有账号请注册
X